Let's say you want to renew your membership application, but you accidentally re-applied for your membership instead of renewing it. How do you fix your membership in GrowthZone? We are going to look at some different use case examples of how to make sure your contacts renew their membership applications correctly and how to clean up your database if mistakes were made during the renewal/application process.
|
|
NOTE: NOT for Realtors that use the NAR gateway. |
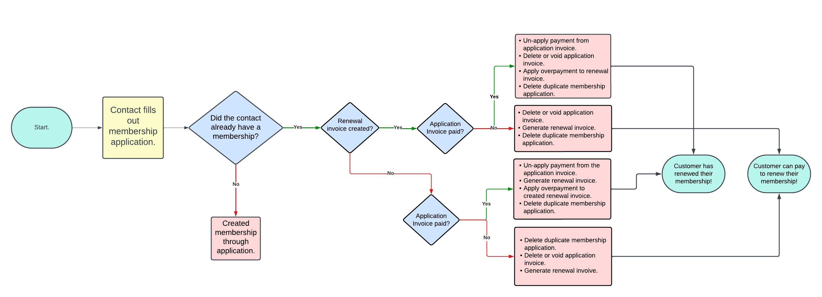
Autopay and Auto-Approve are two different functions within GrowthZone and will affect your membership renewal process differently. If you have the Autopay function set-up for a contact, you will need to check if the credit card on file was carried over. The unapplied payments from the processes defined below might be on the individual contact record for the reapply. View the Use Cases for an Unapplied Payment.
|
|
NOTE for QBO Integration Users: QuickBooks Online does not support unapplied payments in the same way that is possible in GrowthZone. We discourage unapplying payments when using the QuickBooks Online integration. If you do unapply a payment in GrowthZone, you may need to make manual changes in QuickBooks Online to accurately reflect this GrowthZone action. |
Membership Application Renewal Flowchart - NOT Auto-Approve
Important for Autopay: If you have changed you membership (i.e. upgrading or downgrading your membership), the card you have stored and attached for scheduled billing will NOT remain connected. You will have to manually link the stored payment profile to the old/existing scheduled billing.
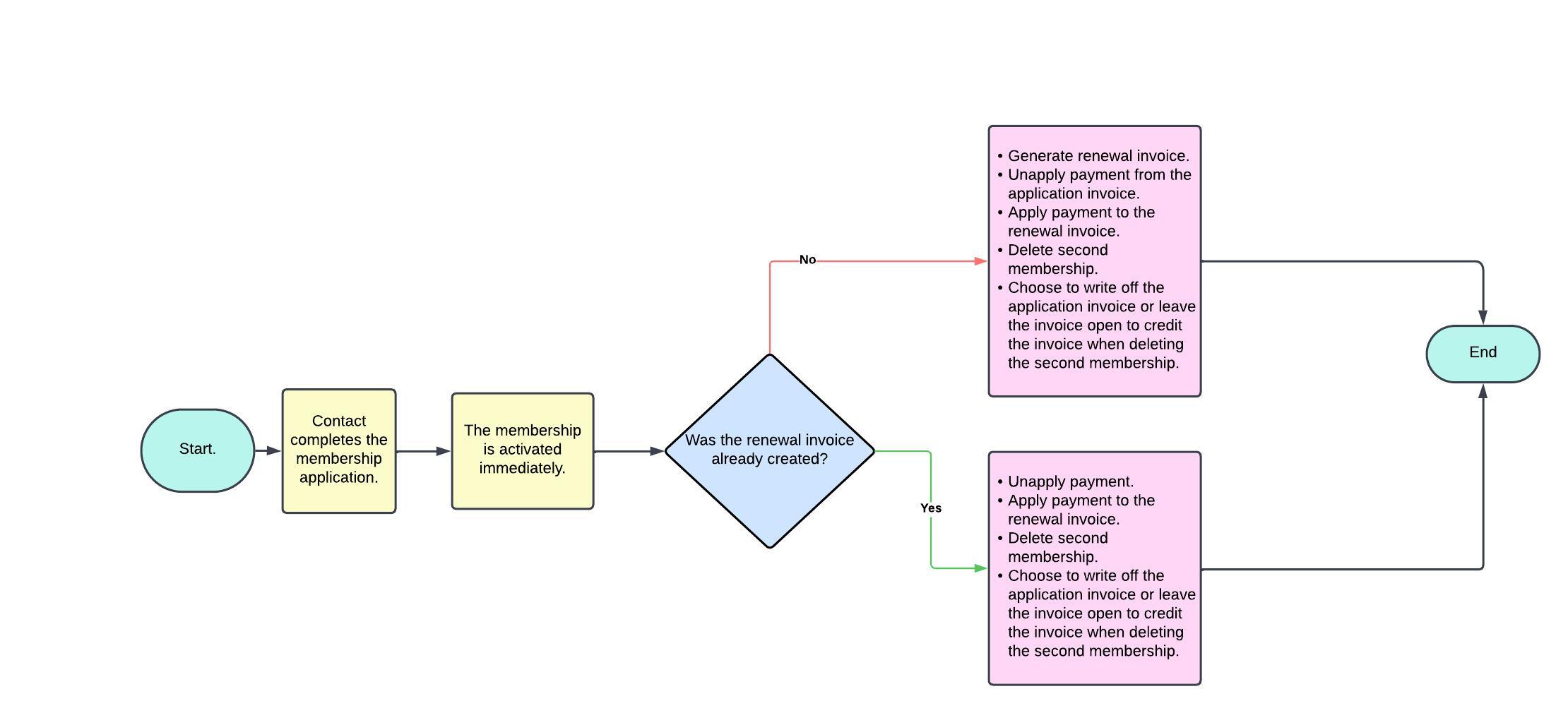
Membership Application Set to Auto-Approve
If you have the Auto-Approve function set-up for a contact who is renewing their membership, there are some additional use case scenarios that you will need to look out for. If a member fills out the membership application and the system is set to auto-approve, the member will end up with TWO memberships.
Important for Auto-Approve if member also has Autopay turned on: If two membership applications are created by a member and one needs to be deleted or changed, you will need to check the card you have stored for scheduled billing. A card saved for Autopay will NOT be saved when deleting a membership application. The card is NOT stored when you delete and keep a contact. You will have to manually link a payment profile to the old/existing scheduled billing.
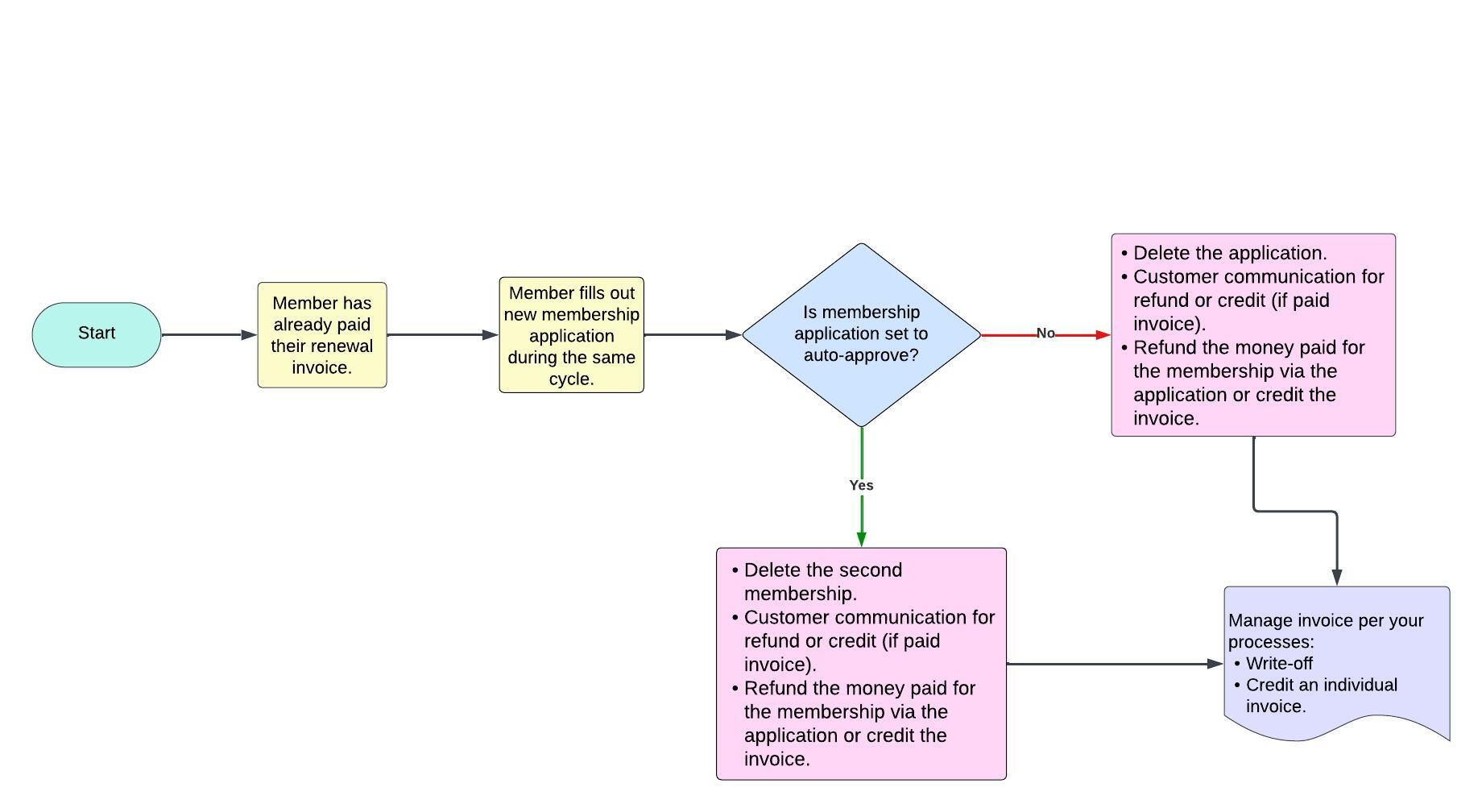
Use Case: Member Forgot they Paid their Renewal Flowchart
Here is the scenario: a member recently paid their renewal invoice like they normally. Than, the member applied for a new membership a couple months later because they forgot they already renewed! How would you fix their membership status in GrowthZone?
Related Articles
Link an Invoice to a Membership Activation - If staff deleted/voided an invoice that was tied to the membership during any of the above processes, than the member would have to tell the system that this payment/invoice is tied back to the membership renewal.
Create Credit Towards a Specific Invoice - If you choose to credit a membership during the above processes, than reference this article for crediting an individual invoice.
Unapply A Payment and Apply an Overpayment - The unapplied payment might be on the individual contact record for the reapply from the above processes.